Seven Secrets to Turbocharge your Brain
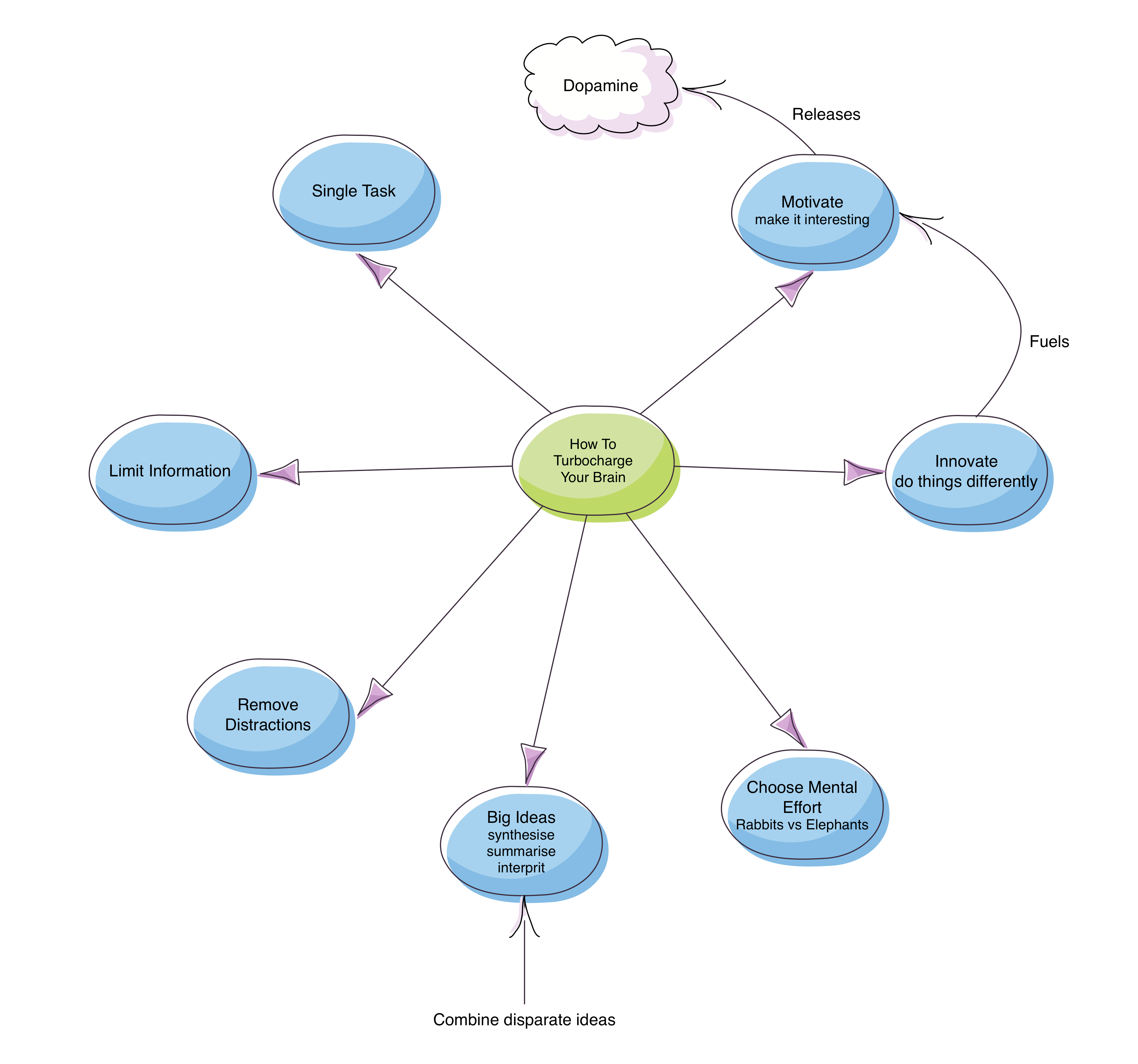
In her Seven secrets to turbocharge your brain TED talk, Sandra Chapman mentions the following habits make the most of your brain power:
In her Seven secrets to turbocharge your brain TED talk, Sandra Chapman mentions the following habits make the most of your brain power: